PPWIN a Parallel Port
PIC Programmer
A simple PC parallel port programmer for serial programming of MicroChips PIC micro's and I2C EEPROMS. Specifically designed for use with IC-Prog an advanced Windows program, WINPP supports programming of most modern 8/18/28 and 40 PIC devices.
PPWIN is based on my original tried and tested PP875 design. Which has been used by over 500 PIC developers around the world. The PPWIN hardware is identical to PP875 apart from the programming sockets and a small component change. So all of the original software, documents and FAQ's are still relevant. If you need a very simple programmer then have a look at the uJDM programmer.
Software
PPWIN is designed to work with IC-Prog 1.04 or above. This is a great Windows based programmer interface by Bonny Gijzen. Set the IC-Prog hardware to TAIT serial programmer with data out, data in and clock inverted. IC-Prog also includes a simple hardware test that will allow you to check your hardware connections.
Programmers File Editor - PFE by
A.Phillips or Microchip's MPLAB can be used to create programs. You can configure
PFE 'Execute DOS command' button to run the microchip
MPASM assembler directly.
| File | Ver | Date | Description | Size | Update Links |
| winpp84.zip | 1.00 | 07/5/2001 | Example PIC16F84 code .asm and .hex | 2K | |
| icprog.zip | 1.05A | 22/6/2003 | Windows software driver for the programmer | 535K | Bonny Gijzen |
| MPLAB |
Microchip MPASM assembler and IDE | Microchip Home | |||
| pfe101i.zip | 1.01i | 22/4/2001 | Integrated code development environment | 608K | PFE home page |
Building the Programmer
The PPWIN programmer is built on a single sided PCB as shown at the top of this page. The PCB layout is in a BoardMaker PCB, .BMP or direct and reverse Laser image file formats. I would recommend you use the direct Laser print file 'ppwin.prn' and follow these instruction showing How to Make PCB's if you have not done so before.
Obtain all the components shown on the parts list and populate
the board using the PCB overlay and circuit diagram. All of the components
are standard but if you can't find the ZTX transistors have a read of the
FAQ. It is advisable to solder the stacked programming
sockets together to stop them from coming apart. Alternatively use wire rap
connectors with long leads to get the correct height above the PCB. If you want to make the programmer look a bit more professional
then construct the programmer using the recommended plastic box.
Print the box label onto sticky backed white paper then cover with transposeal
to finish of the design.
| File | Ver | Date | Description | Size |
| ppwinparts.txt | 1.0 | 22/4/2001 | Parts list | 1K |
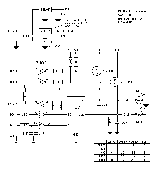
| ppwincct.bmp | 1.0 | 6/5/2001 | Circuit diagram | 38K |
| ppwincmp.bmp | 1.0 | 22/4/2001 | PCB component overlay | 20K |
| ppwinpcb.zip | 1.1 | 6/5/2001 | PCB layouts, all formats | 41K |
| ppwinlbl.doc | 1.0 | 22/4/2001 | Box label in Word6 format | 69K |
Hardware Testing and Problems
I would strongly recommend that you build the programmer using the PCB layout provided as this will greatly reduce the probability of construction errors. Once you have made the board please follow these simple steps before you start programming.
PPWIN has been tested with the following Microchip parts:
PIC16C508, 16CE673, 16C71, 16C84, 16F84, 16C877, 24LC256
If you need help with the programmer PLEASE read the FAQ
first as it contain information on testing, components, and software problems.
There are now over 500 programmers in use so if you are having problems then
you are probably doing something wrong: Faq.txt (7K)__
Documentation
Important documents that you will
need are the PIC data sheet. There is a different data sheet for most PIC
variants and you should download the latest document direct from the Microchip
home site. I have included here the 16F84A data sheet as it covers most of
the information you are likely to need in the first 34 pages. Unfortunately
the standard 16F84 data sheet is now over 120 pages long.
| File | Ver | Date | Description | Size |
| PIC16F84A.pdf | (c) 1998 | PIC16F84A data sheet | 495K | |
| PIC16F8XXprg.pdf | (c) 1998 | In-circuit-programming specs | 355K |
Links
David Tait's PIC Archive
Microchip Home Page